特殊医学用途配方食品作为一种新型营养干预方式,在降低患者营养不良和疾病相关死亡风险方面发挥着重要作用。本文介绍了特殊医学用途配方食品的发展历程、监管政策、市场现状及特医食品临床试验的必要性和开展临床试验的机构要求。研究表明,全球特殊医学用途配方食品市场规模持续增长,从2016年的650亿元增长至2021年的900亿元。同时,3D打印技术的引入为特殊医学用途配方食品的个性化定制提供了新的可能。本文还探讨了当前行业面临的挑战,包括产品多样性不足、注册周期长等问题,基于Web of Science数据库的文献分析显示,特殊医学用途配方食品研究呈现稳步上升趋势,特别是在新型原料应用和安全性评估方面的研究日益增多,为行业发展提供了重要的理论支撑。
1.特殊医学用途配方食品概述
1.1 特殊医学用途配方食品的定义与分类
特殊医学用途配方食品(foods for special medical purposes ,FSMPs)是指为满足进食受限、消化吸收障碍、代谢紊乱或者特定疾病状态人群对营养素或者膳食的特殊需要,专门加工配制而成的配方食品,简称特医食品。根据《特殊医学用途配方食品注册管理办法》(2023年11月28日国家市场监督管理总局令第85号公布,自2024年1月1日起施行),这类食品包括适用于0月龄至12月龄的特殊医学用途婴儿配方食品和适用于1岁以上人群的特殊医学用途配方食品,其中适用于1岁以上人群的特殊医学用途配方食品又可细分为全营养配方食品、特定全营养配方食品和非全营养配方食品三类。
特殊医学用途配方食品需要在医生或者临床营养师的指导下选择食用;要认准国家市场监督管理总局批准注册的产品。一般在产品包装上明确标为"国食注字+TY+4位年代号+4位产品号",如:国食注字TY2023XXXX,这相当于国家赋予特医食品的"身份证号",并且能够根据这一批号在国家市场监督管理总局网站(http://tsspxx.gsxt.gov.cn/specialfood)上进行查询,以便获得更多产品信息。
《国民营养计划(2017-2030年)》对特医食品发展提出明确规划,要求推动特医食品和治疗膳食的规范化应用,通过完善特医食品标准体系、细化产品分类来促进产品研发和生产。同时,计划要求建立统一的临床治疗膳食营养标准,完善治疗膳食配方,并加强医护人员的相关知识培训,以确保特医食品在临床实践中的科学应用。

图1 (图片来源1. t01ea0541a57ec7346b.png (268×198) 2. v2-40ab2106cfd7b9c75edc11ec7519cee5_720w.jpg (720×420) 3. ChatbotsPlace 生成的AI图像)
根据《特殊医学用途配方食品注册管理办法》,特医食品注册优先审评审批主要面向三类产品:一是罕见病类特医食品,包括苯丙酮尿症类、枫糖尿症类、丙酸血症/甲基丙二酸血症类、酪氨酸血症类、高胱氨酸尿症类、戊二酸血症I型类、异戊酸血症类、尿素循环障碍类等;二是临床急需且尚未批准过的新类型特医食品,如糖尿病全营养配方食品、呼吸系统疾病全营养配方食品、肾病全营养配方食品、肝病全营养配方食品、肌肉衰减综合症全营养配方食品,以及创伤、感染、手术及其他应激状态全营养配方食品等;三是国家市场监督管理总局规定的其他优先审评审批情形。对于不属于上述类别的产品,申请人可在提出优先审评审批申请前,与市场监管总局食审中心进行沟通交流。

图2 特医食品的分类[1, 2]
特医食品作为一种特殊的"病号饭",其主要作用是满足目标人群在特定疾病或医学状况下的营养需求。患者可以将全营养型FSMP作为主要食物来源,而非全营养型FSMP则可与其他膳食辅助使用。特医食品可以与药物配合使用,发挥协同效果,例如尿毒症患者在服用α-酮酸片的同时,配合低蛋白特医食品,能有效减缓肾功能丢失进程。对于罕见病患者而言,"治疗药物+特医食品"的搭配更是至关重要,如患有甲基丙二酸血症(一种罕见的常染色体隐性遗传病)的患者,由于无法正常食用肉类和乳制品,特医食品就成为了他们维系生命的必需品[3]。

表1 特殊医学用途配方食品分类表(适应于1岁以上人群)
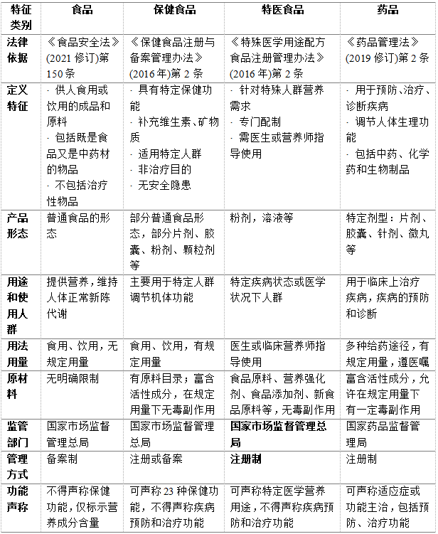
1.2 食品、保健食品、特医食品和药品的区分
根据相关法规,食品、保健食品、特医食品和药品在定义、监管和使用要求上有明确区分。《中华人民共和国食品安全法》将食品定义为供人食用或饮用的成品和原料,但不包括以治疗为目的的物品;保健食品则是针对特定人群、具有特定保健功能或补充营养目的的食品,但非以治疗疾病为目的;特医食品是为满足特定疾病人群营养需求,在医生或临床营养师指导下使用的专门配方食品;而药品则是用于预防、治疗、诊断疾病的物质。在监管方面,食品、保健食品和特医食品由国家市场监督管理总局负责,药品则由国家药品监督管理局管理。在注册要求上,普通食品实行备案制,保健食品部分实行注册制部分实行备案制,特医食品和药品则全部实行注册制。在功能声称方面,普通食品不得声称保健功能,保健食品可声称23种保健功能(之前是27种保健功能),特医食品可声称特定的医学营养用途,药品则可声称预防、治疗功能。参看表2。

表2 食品、保健食品、特医食品和药品的区别
表2参考的主要法规:《中华人民共和国食品安全法》(2021修订);《中华人民共和国药品管理法》(2019修订);《保健食品注册与备案管理办法》(2016年);《特殊医学用途配方食品注册管理办法》(2016年);《保健食品标注警示用语指南》(2020年);《食品安全国家标准 特殊医学用途配方食品通则》(GB29922-2013)《允;许保健食品声称的保健功能目录 非营养素补充剂(2023年版)》
1.3 特医食品的国内外发展历程及监管
国外特医食品发展历程悠久且体系完善。1957年,美国FDA批准了世界首个特医食品用于治疗苯丙酮尿症婴儿,此后特医食品产业逐步发展,1973年首款成人全营养配方食品问世,1988年推出首款成人疾病配方食品。1991年,国际食品法典委员会对特医食品做出明确定义,促使各国相继制定相关标准和管理政策。
目前,欧美等发达国家已建立完善的特医食品管理制度,采用注册、备案和上市后监管等多样化监管方式,且临床应用规范,市场渗透率高。以美国为例,拥有约89300名注册临床营养师,70%以上医院设有营养支持小组,为患者提供全方位营养评估和支持。
欧盟则通过不断更新法规,从1999/21/EC指令到2016年新法规的实施,在成分要求、标签管理、安全标准等方面不断完善,以确保法律清晰性、防止不当推广、统一监管标准并加强特殊人群的食品安全保护。经过数十年发展,美欧已成为特医食品的成熟市场,产品种类丰富,市场规模稳步增长[4-6]。参考表3。
特殊医学用途配方食品(FSMP,简称特医食品)在中国的发展可追溯至20世纪60年代的太空饮食。70年代初,特医食品以肠内营养制剂的形式首次进入中国,当时主要依赖进口,并作为化学药品进行监管。80年代,外资企业的特医产品开始集中进入国内市场,随后产品种类日益丰富,相关配套设施如管道、配液袋、输液泵等不断完善,营养支持技术取得显著进步。特殊医学用途配方食品的主要形态可参见表4和图3。
2002年,中华医学会首次对特医食品进行分类,开启了行业规范化发展的新阶段。2010年至2013年间,我国发布了3个FSMP标准,进口产品开始以FSMP身份在中国市场销售。2015年《食品安全法》的颁布和2016年后相关注册管理办法的实施,进一步规范了行业发展。纵观特医食品在中国的发展历程,经历了从无到有、从引进到自主研发的转变,见证了这一领域的不断成熟与进步。 最新统计数据显示:近两年市场监管总局批准注册包括适用于吞咽困难老年人、低出生体重早产儿等在内的特殊医学用途配方食品数量120个[7, 8]。

表3 不同国家和地区在特医食品管理方面的主要差异[9]
表3展示了不同国家和地区在特医食品管理方面的主要差异,包括法规依据、监管机构和上市管理方式。从中可以看出,各国(地区)对特医食品的管理严格程度和方式存在差异,但都建立了相应的监管体系[9, 10]。
1.4 特医食品行业现状与发展趋势研究
1.4.1行业概况 特医食品的主要消费群体包括婴幼儿、中老年人以及特殊医学状况人群。截至2022年末,中国65岁及以上人口达21,035万人,占全国人口总数的14.9%。相较于其他发达国家,中国特医食品行业起步较晚,但在近几十年得到了迅速发展[11]。
1.4.2产业链分析
上游:配方原料及设备供应环节,包括化工原料(维生素、矿物质、碳水化合物等)、植物提取物(蛋白质、脂肪原料等)、加工机械和包装材料。2021年,中国维生素行业市场规模为37.5亿元。
中游:特医食品生产企业。截至2023年4月底,国家市场监督管理总局共批准108款特医产品[12]。
下游:包括院内和院外两大渠道,涉及医院、药店、超市、连锁店、养老机构等。
1.5 特医食品临床应用价值
临床实践证明,营养治疗可以减少感染等并发症,加快患者康复,缩短住院时间,减少医疗费用[13-16]。主要应用领域包括:
肿瘤治疗:中国每年新发恶性肿瘤约400多万,患者营养不良发生率为40%-80%[17-19];慢性肾病:约44%的患者存在营养不良问题[20, 21]。肝性脑病:约75%的患者存在中度至重度营养不良[22]。呼吸系统疾病:营养风险发生率约36%,营养不良发生率约65%[23]。罕见病应用领域全球已知罕见病超7,000种,患者约3亿人,其中中国罕见病患者约2,000多万,每年增加20万[24]。特医食品是多种遗传代谢罕见病的主要治疗方法之一。
1.6 特医食品市场规模与发展潜力
2022年,全球特医食品行业市场规模达896.4亿元,中国市场规模为119.3亿元。国外特医食品临床使用率已达70%,而中国仅为2%左右,发展空间巨大[25, 26]。
1.7 行业发展挑战
产品注册周期长:从临床试验到上市约需3年;产品种类限制:目前仅有糖尿病、肾病、肿瘤3种特定全营养配方食品有临床试验技术指导原则[27]。

表4 国外特医食品主要产品形态分类表[28]

图3 国外特医食品主要产品形态分类图(ChatbotsPlace图像工具生成)
2.特医食品临床试验的必要性和开展临床试验的机构要求
近期,市场监管总局发布了《特殊医学用途配方食品临床试验质量管理规范》,该规范已于2024年4月9日通过并开始实施。作为特殊食品的一种,特医食品需要接受严格的监督管理,必须经过国务院食品安全监督管理部门注册,这体现了对特医食品安全性和有效性的高度重视。在注册过程中,申请者需要提交产品配方、生产工艺、标签、说明书以及证明产品安全性、营养充足性和特殊医学用途临床效果的材料,其中临床试验数据是证明产品安全性和有效性的关键环节。
为确保临床试验的科学性和可靠性,对承担试验的医疗机构提出了严格要求:必须具备临床营养科和相关专业科室,同时具有相应的组织管理能力、专业技术能力和伦理审查能力,并要求有药品注册临床试验经验,且需在国家市场监督管理总局特殊食品验证评价技术机构备案。
此外,法规还对特医食品的销售渠道做出明确规定,要求特定全营养配方食品必须通过医疗机构或药品零售企业销售,其他渠道销售将受到法律处罚,这充分体现了对特医食品全过程严格监管的要求。这些规定不仅保障了特医食品的安全性和有效性,也为其规范化发展提供了法律保障。
3.全球市场规模与发展趋势
特医食品作为一种介于药品和食品之间的特殊食品,随着人们健康需求的不断提高,其临床应用价值日益受到关注。2016-2020年,全球特医食品市场规模由650亿元增长至810亿元,年平均增长率达6.2%,2021年市场规模进一步增长至900亿元,同比增长11.1%。据北京研精毕智信息咨询统计,截至2021年末,美国特医食品年消费额约560亿元,占全球市场62.2%;英国和澳大利亚分别为225亿元和82亿元,占比25%和9.1%;包括中国在内的其他国家消费额共33亿元,占比3.7%。在我国大健康战略推进下,特医食品行业迎来新的发展机遇,2016-2020年中国特医食品市场规模由26亿元增长至75亿元,年均增长率7.1%,2021年更达到100亿元,同比增长33.3%。在人口老龄化加速和营养健康需求增加等因素驱动下,预计未来几年我国特医食品市场规模将实现显著增长[29]。

图4 全球和中国的特医食品市场规模、消费额及中国特医食品行业新增企业注册数量
4.特医食品行业面临挑战及3D打印技术在FSMPs中的应用
近年来,FSMP研究的关注度成增长趋势,新品原料在FSMP应用与评估是未来的研究趋势,我国应探索基于此方面的研究,深入挖掘FSMP的发展与应用潜力,FSMP的研究受到了国际上的广泛关注,依托于政策法规、医学指南及临床实践建议等,一 定程度上促进FSMP的规范化发展。基于WOS数据库1998-2022年的文献分析显示,FSMP研究领域共收录121篇文献(包括100篇论著和21篇综述),总被引频次1,111次,篇均被引9.18次。从发展趋势看,该领域经历了两个明显阶段:1998-2015年期间年均发文量不足2篇且波动较大,而2016-2022年则呈现稳步增长态势,并在2022年达到发文量和年被引频次(267次)的双重峰值。国际合作网络分析显示,英国(中心度0.36)和意大利(中心度0.3)凭借其较高的中心度值和广泛的合作关系,成为全球FSMP研究领域的重要纽带[30]。如图5所示。
在政策法规、医学指南及临床实践建议的推动下,FSMP研究呈现增长趋势,特别是新食品原料在FSMP中的安全性评估和应用成为未来发展重点。我国也深入探索这一领域,加强FSMP的研究与应用潜力开发,为相关政策制定提供参考依据。

图5 1998-2022年FSMP研究年发文量与被引频次及1998- 2022年FSMP研究的国家间合作图谱
图中的连线代表着不同国家间的研究合作与交流,节点的紫色光圈表明该国家已与较多的国家进行过研究合作,且中心度数值也较高;可见英国(中心度:0.36)与意大利(中心 度:0.3)在国家间的合作与交流中具有一定的串联与纽带作用。
特医食品是专门为特定疾病、功能障碍人群设计的营养配方食品,需在医生或临床营养师指导下使用,是医疗营养治疗的重要组成部分。其发展可追溯至20世纪40年代为住院病人开发的管饲营养配方,随着60-70年代临床营养学的进步和80年代生物技术的发展,特医食品逐渐发展成为一个专业化、多样化的产业。目前,特医食品主要应用于消化系统疾病、代谢性疾病、免疫系统疾病、肿瘤患者营养支持以及特殊人群的营养干预等领域。人口老龄化加剧、慢性病发病率上升、医疗技术进步、营养干预认知提升以及生活水平提高等因素共同推动着特医食品行业的快速发展。然而,该行业仍面临着产品口感和依从性、个性化营养需求、生产工艺优化、成本控制以及法规标准完善等诸多挑战。未来,特医食品将向个性化定制、新型营养物质研发、智能化生产技术应用、多样化剂型开发和临床应用规范化等方向发展,显示出广阔的发展前景和创新空间。营养管理已成为降低患者营养不良和疾病相关死亡风险的有效策略,其中特殊医学用途配方食品(FSMPs)作为新型食品备受关注。

图6 Cases of applying 3D printing (3DP) on corresponding raw materials[31]
3D打印技术(3DP)在这一领域展现出显著优势,不仅可以定制营养成分、调整食品外观和质地、提升整体可食用性,还能满足特殊患者的独特需求,改善感官和心理用餐体验,如图6所示。然而,当前FSMP市场仍面临产品多样性有限、配方设计不足、产品吸引力不足以及3DP技术在FSMP直接应用案例有限等挑战。尽管如此,3DP技术在FSMP领域仍具有广阔的发展前景,可促进精准医疗发展,支持个性化家庭FSMP制备,并能针对不同年龄组和特殊病症患者进行定制。但要实现这些潜力,仍需克服法规监管框架、患者接受度、3D打印FSMP的成本以及3DP技术本身改进等方面的挑战[31]。
参考文献
1 食品安全国家标准 特殊医学用途婴儿配方食品通则.
2 食品安全国家标准 特殊医学用途配方食品通则.
3 南京日报/2024年/11月/15日/第A06版.
4 FDA. Guidance for Industry: Frequently Asked Questions About Medical Foods; Second
Edition. Food and Drug Administration, Center for Food Safety and Applied Nutrition: College
Park, MD, USA, 2016.
5 冯一 蔡威. 中国特殊医学用途配方食品发展历程[J]. 临床儿科杂志, 2024, 42(2).
6 宁俊,张茜,王新明,刘伟,姜安武,杨海军. 国内外特殊医学用途配方食品发展概况
[J]《生物产业技术》 2018年第6期68-74.
7 黎介寿. 临床营养支持的发展趋势[J]. 肠外与肠内营养, 2010, 17(1): 1-4
8 冯一, 蔡威. 中国特殊医学用途配方食品发展历程[J]. 临床儿科杂志, 2024, 42(2).
9 陈晗琪,刘敏 等. 国内外特医食品注册管理制度比对及建议[J]. Vol.39,No.11. 食品与
机械.
10 European Commission, Directive 1999/21/EC of the European Parliament and of the Council
of 25 March 1999 on dietary foods for special medical purposes[S]. S.1.: Official Journal of the
European Union, 1999:29-33.
11 李美英, 李雅慧, 姜雨, 等. 浅析我国特医食品监管概况[J]. 中国食品学报, 2022.
12 中国经济网. 我国批准特医产品七成来自境内,行业发展面临四大挑战[N]. 2023.
13 潘晓平, 林娟. 对颅脑损伤伴有糖尿病患者行早期营养护理的临床价值研究[J]. 糖尿病
新世界, 2020,23(20):167-169.
14 刘天博. 重症患者实施早期肠内营养护理干预的价值分析[J]. 中国城乡企业卫生,
2021,36(4):132-133.
15 马晓龄. 分段式康复教育联合营养疗法对终末期肾病血液透析患者营养状况的影响[J].
中国医药指南, 2020,18(26):17-18.
16 钟妙, 梁东妹, 谭晓霞, 等. 早期营养支持联合系统疼痛干预对原发性肝癌患者术后康复
效果的影响[J]. 齐鲁护理杂志, 2020,26(2):47-49.
17 膳食营养白皮书:我国恶性肿瘤患者中重度营养不良发生率达58%[J]. 肿瘤防治研究,
2020,47(11):904.
18 应丽美, 陈芳芳, 陈艺丹, 等. 国内肿瘤患者的营养风险及营养不良研究现状分析[J]. 肿
瘤代谢与营养电子杂志, 2017,4(2):226-231.
19 邓小凤, 张英, 杨凤霞, 等. 原发性肝癌患者肝切除术前营养风险筛查及营养支持对营养
风险患者康复效果的对照研究[J]. 现代生物医学进展, 2022,22(15):2860-2864.
20 程改平, 秦伟, 刘婧, 等. KDOQI慢性肾脏病营养临床实践指南2020更新版解读[J]. 中
国全科医学, 2021,24(11):1325-1332.
21 黄七林, 程霞, 朱青梅. 营养指导联合健康宣传在慢性肾衰竭血液透析患者血磷控制中
的应用[J]. 医学食疗与健康, 2022,20(3):121-124.
22 杨娜, 杨平, 刘燕, 等. 肝硬化合并肝性脑病患者营养不良的干预研究进展[J]. 贵州医
药, 2021,45(11):1697-1699.
23 陈瑛翼, 郑洁, 吴小玲, 等. 营养风险筛查2002在呼吸系统疾病患者中的应用效果[J].
中国临床医学, 2020,27(5):735-741.
24 孙艺航,刘叔文. 我国罕见病诊疗与孤儿药的发展现状与路径[J]. 中国药理学通
报, 2023,39(4):601-605.
25 王林智, 汪敏, 刘学武. 特殊医学用途配方食品的立法建议[J]. 食品与机械, 2022.
26 张斯, 曾绮莹, 莫锡乾, 等. 中国特医食品产业发展面临的机遇和挑战[J]. 现代食品,
2023.
27 陈彬合, 袁振海, 贾婵媛. 我国特医食品批准情况分析与开发建议[J]. 食品与药品, 2023.
28 Scientific and technical guidance on foods for special medical purposes in the context of
Article 3 of Regulation (EU) No 609/2013.
29 全球及中国特医食品行业分析报告-北京研精毕智信息咨询有限公司.
30 基于WOS数据库的特殊医学用途配方食品研究的可视化分析,中国食物与营养
2024,30(5):29-35.
31 Shi H, Zhang M, Mujumdar AS, Li C. Potential of 3D printing in development of foods for
special medical purpose: A review. Compr Rev Food Sci Food Saf 2024; 23: e70005.
京公网安备 11010802036726号