欢迎访问滚球下注网平台!
高级搜索
登录
注册
首页
反水投注网站
医药观察
招标采购
政策法规
合作交流
中医药馆
波胆网
服务专区
医联医药专区
医疗康复专区
健康管理专区
当前位置:
首页
>
政策法规
>
通知公告
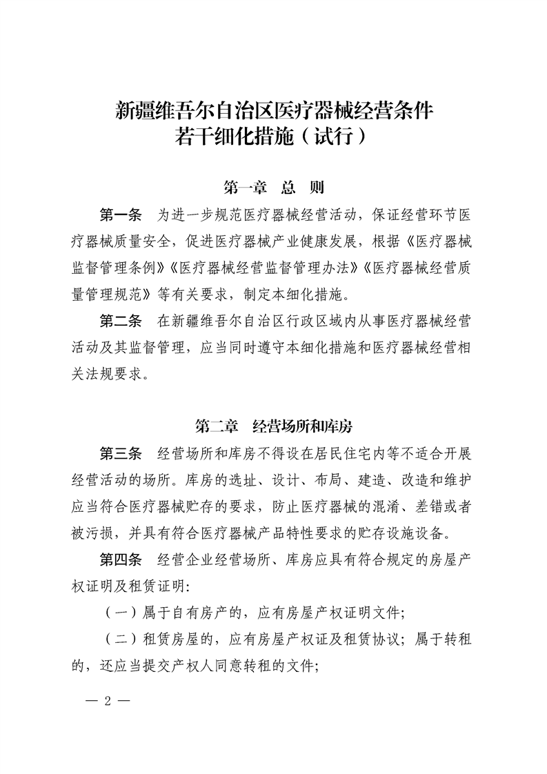
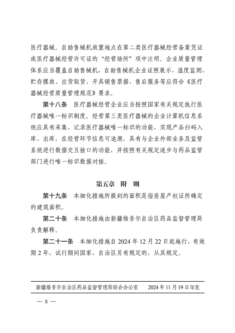
关于印发《新疆维吾尔自治区医疗器械经营条件若干细化措施(试行)》的通知
2024.12.09
来源:新疆维吾尔自治区药品监督管理局
分享到:
微信扫一扫:分享
更多资讯 敬请关注
“医药梦网”微信公众号
更多资讯 敬请关注
“药城”微信公众号
[免责声明]本网转载出于传递更多信息之目的,本站文章版权归原作者所有,内容为作者个人观点,本站只提供参考并不构成任何投资及应用建议。如涉及作品内容、版权和其它问题(包括但不限于文字、图片、图表、著作权、商标权、为用户提供的商业信息等),请在30日内与本网联系,我们将在第一时间删除或更正!本站拥有对此声明的最终解释权。
下一篇:关于印发自治区“体重管理年”活动实施方案
上一篇:新疆:关于进一步加强异地就医直接结算管理
相关阅读
陕西省药品监督管理局 陕西省中医药管理局关于印
关于印发《江西省2024年新增“双通道”药品分
关于骨接合植入固定材料和关节置换植入材料2类医
国家药监局关于进一步调整和优化进口医疗器械产品
国家卫生健康委办公厅关于印发2025年国家医疗
公司简介
梦网简介
公司资质
代理范围
联系我们
招聘信息
法律声明
友情链接
Copyright © 2004-2025 北京先锋寰宇大健康管理有限责任公司
京公网安备 11010802036726号
药品医疗器械网络信息服务备案:(京)网药械信息备字(2022)第00629号 增值电信业务经营许可证:京B2-20192285 京ICP备:
京ICP备15050077号-2
地址: 北京市海淀区万泉河路小南庄400号一层 电话: 010-68489858
map